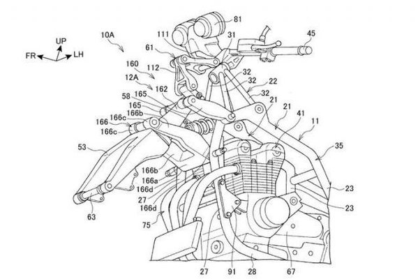
A Honda új szabadalmi rajzai arról árulkodnak, hogy a Gold Wingnél már bevezetett Hossack-féle (feltalálója: Norman Hossack) első futóművet további modelleknél is használnák - például naked bike-nál vagy robogón.

Az egyik rajzon úgy néz ki, mintha a CB1100-ra akasztották volna a lengőkaros első futóművet, de van olyan is, ami egy C125 Super Cubra képzeli oda.
A Hossack rendszer előnyei közé tartozik a hagyományos villákkal szemben, hogy a kormányzásról leválasztja az úthibák ütéseit, illetve kevésbé bólint fékezéskor, és gyorsítás vagy lassítás közben a tengelytáv sem változik.
Arról nem tudni, hogy csak elméleti szinten foglalkoztak a kérdéssel, vagy valóban bevetik ezt a megoldást a Gold Wingen kívül is.






![Der neue Mercedes-Benz C 400 4MATIC elektrisch. Energieverbrauch kombiniert: 18,6-14,2 kWh/100 km | CO₂-Emissionen kombiniert: 0 g/km | CO₂-Klasse: A [1] Exterieur: AMG Line; MANUFAKTUR opalithweiß metallic bright [1] Die Angaben sind vorläufig. Es liegen bislang weder bestätigte Werte von einer amtlich anerkannten Prüforganisation noch eine EG-Typgenehmigung noch eine Konformitätsbescheinigung mit amtlichen Werten vor. Abweichungen zwischen den Angaben und den amtlichen Werten sind möglich. //The all-new Mercedes-Benz C 400 4MATIC electric. Energy consumption combined: 18,6-14,2 kWh/100 km | CO₂ emissions combined: 0 g/km | CO₂ class: A [1] Exterior: AMG Line; MANUFAKTUR opalithe white bright [1] The information is provisional. Neither confirmed values from an officially recognised testing organisation nor an EC type approval nor a certificate of conformity with official values are available to date. Deviations between the data and the official values are possible.](/media/images/Original-50543-26c0043-001.format-jpeg.max-370x278.jpg)


