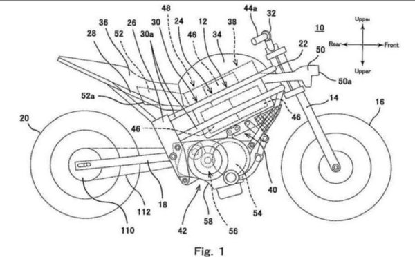
A Kawasakit már évek óta foglalkoztatja a villanymotor lehetősége, már 2014-ben volt egy villanyos, háromkerekű tanulmányuk, a J Concept - viszont a most kikerült szabadalmi rajzok az első jelei annak, hogy nem csak egyszeri fellángolás volt az ötlet.
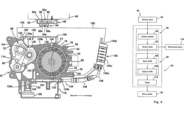
Az ábrák több érdekes részletet is rejtenek, ilyen például a motor orrán lévő légbeömlő, amely kísértetiesen emlékeztet a sportmotorok ram air nyílására - ebben az esetben valószínűleg az akkumulátorok hűtése a beáramló levegő feladata - érdekesség, hogy a líthium-ion akkupakk pont ott van, ahol a normál motoroknál az airbox lenne. Ez a megoldás egyébként nem új, a Kawasaki már 2012-ben kidolgozta és levédette a ram air nyíláson keresztül hűtött akkumulátorokat. Ezen felül a szabadalmi ábrán kiszúrhatunk egy olajszűrőt is, amely a villanymotor hűtéséért lehet felelős.
A harmadik érdekesség, hogy mintha kuplung is lenne rajta, vagyis megvan a lehetősége egy DCT vagy egy hagyományos váltó beépítésére. Ez azért is érdekes, mert szinte az összes most kapható villanymotor közvetlenül hajtja a hátsó kereket. Ez azért lehet fontos megoldás, mert ezzel növelhető a motor hatótávolsága, illetve a konzervatív motorosoknak fontos lehet a kapcsolás élménye.






![Der neue Mercedes-Benz C 400 4MATIC elektrisch. Energieverbrauch kombiniert: 18,6-14,2 kWh/100 km | CO₂-Emissionen kombiniert: 0 g/km | CO₂-Klasse: A [1] Exterieur: AMG Line; MANUFAKTUR opalithweiß metallic bright [1] Die Angaben sind vorläufig. Es liegen bislang weder bestätigte Werte von einer amtlich anerkannten Prüforganisation noch eine EG-Typgenehmigung noch eine Konformitätsbescheinigung mit amtlichen Werten vor. Abweichungen zwischen den Angaben und den amtlichen Werten sind möglich. //The all-new Mercedes-Benz C 400 4MATIC electric. Energy consumption combined: 18,6-14,2 kWh/100 km | CO₂ emissions combined: 0 g/km | CO₂ class: A [1] Exterior: AMG Line; MANUFAKTUR opalithe white bright [1] The information is provisional. Neither confirmed values from an officially recognised testing organisation nor an EC type approval nor a certificate of conformity with official values are available to date. Deviations between the data and the official values are possible.](/media/images/Original-50543-26c0043-001.format-jpeg.max-370x278.jpg)


