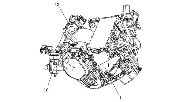
A QJ Motor nemrégiben szabadalmi kérelmet nyújtott be egy új, soros háromhengeres, vízhűtéses motorra, automatizált manuális vagy mondjuk úgy, félautomata sebességváltóval (AMT). Azaz maga a váltási folyamat radikálisan nem különbözik a hagyományos rendszerektől, az átvételt ugyanúgy kuplungtárcsák segítik, de használati oldalon egy nyomógombos rendszert kell elképzelni. Bár a motor műszaki adatai, mint például a furat, löket, hengerűrtartalom vagy teljesítmény még nem ismertek, valószínűleg 700 és 900 köbcentiméter közötti hengerűrtartalommal és körülbelül 100 lóerős teljesítménnyel rendelkezik majd.
A QJ AMT nagyon hasonló a Yamaha Y-AMT rendszeréhez, ahol két elektromechanikus aktuátor végzi a váltást: egyik a kuplung ki- és bekapcsolásáért, a másik a váltótengely forgatásáért felelős.
Mivel a QJ Motor 2005 óta a Benelli tulajdonosa, több, mint lehetséges, hogy elsősorban Benelli modelleken jelenik meg ez a háromhengeres motor és a várhatóan opcionálisan hozzátartozó AMT rendszer, ami egyébként meglepően jól illene a Benelli márkatörténetéhez. Új Tornado, TNT, TreK - még akkor is nyamm-nyamm, ha az új QJ fejlesztésnek az égvilágon semmi köze a patinás olasz márka régi sorhármasaihoz.









