Akár tetszik, akár nem, egyszer el kell engednünk a benzin kezét; ha máskor nem, hát legkésőbb akkor, amikor már annyira körülményes lesz a kitermelése, hogy nem adja ki a matek. Ha ez még valójában nem is a holnap, hanem a holnapután gondja, a verenyfutás már megy, mert most derül ki, ki milyen alternatívát kínál majd, és aki végső időpontra begyűjti a megfelelő technológiai tapasztalatot, előnyt élvez majd. Közlekedni ugyanis fogunk. Nemrég a Kawasaki mutatta meg, hogy a hidrogén üzemre állított H2 blokkal milyen lehetőséget csiszol a jövő motorosainak. A Suzuki szélesebb körben támad, az ő elképzelésük a hidrogénes Burgman.

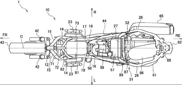
A Suzuki-féle hidrogénes Burgman nem új ötlet, a 2023-as Tokyo Mobility Show-n már mutattak néhány látványtervet, az új tervrajzokon már erősen módosították a hidrogén tárolására szolgáló tartályok elhelyezkedését. Korábban egy ilyen tárolóegységet álmodtak, közvetlenül a motor elé. Az új terveken már két különálló hidrogéntartályt láthatsz, az egyik az ülés alatt, a másik a taposólemez alatt kapott helyet.

Az egytartályos konstrukcióval a két kisebbet könnyebben lehet úgy elhelyezni, hogy a már létező, használatban lévő Burgman vázat ne, vagy inkább csak kis mértékben kelljen módosítani. Az eredeti tervekkel az volt az egyik legnagyobb baj, hogy a tengelytáv 1793 milliméterre nőtt 1590-ről, ami finoman szólva is jelentős, és nem tesz kifejezetten jót mondjuk a városon belüli kezelhetőségnek. Az új konstrukcióval ezt egyrészt jelentős mértékben negálják, másrészt a gyártási költségeket könnyebb realizálni, ha nem vagy kevésbé kell újraálmodni a robogó acélvázát.




![Der neue Mercedes-Benz C 400 4MATIC elektrisch. Energieverbrauch kombiniert: 18,6-14,2 kWh/100 km | CO₂-Emissionen kombiniert: 0 g/km | CO₂-Klasse: A [1] Exterieur: AMG Line; MANUFAKTUR opalithweiß metallic bright [1] Die Angaben sind vorläufig. Es liegen bislang weder bestätigte Werte von einer amtlich anerkannten Prüforganisation noch eine EG-Typgenehmigung noch eine Konformitätsbescheinigung mit amtlichen Werten vor. Abweichungen zwischen den Angaben und den amtlichen Werten sind möglich. //The all-new Mercedes-Benz C 400 4MATIC electric. Energy consumption combined: 18,6-14,2 kWh/100 km | CO₂ emissions combined: 0 g/km | CO₂ class: A [1] Exterior: AMG Line; MANUFAKTUR opalithe white bright [1] The information is provisional. Neither confirmed values from an officially recognised testing organisation nor an EC type approval nor a certificate of conformity with official values are available to date. Deviations between the data and the official values are possible.](/media/images/Original-50543-26c0043-001.format-jpeg.max-370x278.jpg)


