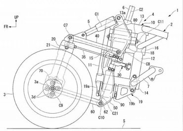
A Honda Neo Wing tanulmányról nehéz volt megmondani, hogy egy háromkerekű Hondát készít elő, vagy egy hibrid Gold Winget - vagy mindkettőt, mindenesetre most újabb szabadalmi rajzok kerültek elő a Honda kétkerekű első futóművéről, ami előrevetíti, hogy egyszer talán szériagyártásba engednének egy ilyen járművet. Először 2015-ben bukkant fel hasonló konstrukció, akkor még a NC750 blokkjával.
A Yamaha Niken megjelenése vélhetően új lendületet adott a projektnek, viszont a Honda rajzait megnézve egy rendkívül bonyolult rendszert látunk - a Honda tervei eddig is elég bonyolultak voltak, ez viszont eddig a legösszetettebb. Részleteiben emlékeztet a Gold Wing Hossack-féle első futóművére, de a két, külön íven forduló első kerék miatt annál lényegesen több alkatrészből áll - ez egészen biztosan drágább, nehezebb és körülményesebben szervizelhető, mint a például a Yamaha Niken megoldása.











