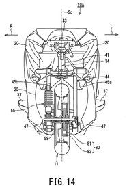
Az amerikai szabadalmi hivatalnál jegyezte be a Suzuki azt a Burgman-szabású robogót, ami az elmúlt évek legvadabb húzásának ígérkezik. Elég csak egy pillantást vetni az első futóműre, ami a legóvatosabban fogalmazva is furcsa. Erre a szokatlan megoldásra az első kerékhez épített elektromos motor miatt van szükség - igen, ez egy összkerék hajtású hibrid robogó.
A belső égésű motor tehát hajtja a hátsó kereket, míg szükség esetén bekapcsolódik a villanymotor elöl. Motorkerékpárnál a meghajtott első kerék mindig kényes kérdés, hiszen ha elforog, az minimum kellemetlen élmény, de már tartanak ott a kipörgésgátló rendszerek, hogy ebből ne legyen gond.
Nem a Suzuki az első márka, aminél felmerül ilyen ötlet, viszont egyedül ők gondolják komolyan - a BMW egyébként éppen április elseji tréfának szánta a hasonló elven működő GS-t.











