Az elmúlt pár év leginkább a villanyautókról szólt, szabadalmi kérelmek százait jegyezték be az akkutechnológiával kapcsolatban, de a Mazda csökönyösen szembemegy a trendekkel: hamarosan hathengeres benzinmotort mutatnak be, a Wankel sokadik újraélesztéséről is esett szó, de az univerzális platformjuk is a kanyarban van, amelyre hátsókerekes szedánok is épülnek majd. Most újabb szabadalmi kérelmük mutat a hagyományos autóépítés irányába: egy kompresszoros kétütemű motor terveit védették le Amerikában.

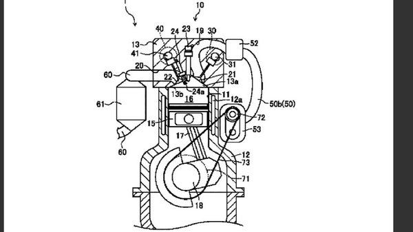
A terv azért is meglepő, mert a kétüteműek fogyasztásban és kibocsátásban is híresen gyengék, ami manapság egyenlő a halálos ítélettel - néhány motorkerékpár mellett leginkább kisgépekben, például láncfűrészekben, fűnyírókban találkozni velük. Az új kétütemű különlegességét igazából már ismerjük, a Skyactiv-X működött hasonló elven (a motorról szóló cikkünket itt találod): alacsony terhelés mellett a dízelekből ismert öngyulladás (kompressziógyújtás), magas terhelésnél viszont a hagyományos szikrás gyújtás működik, a szívó és kipufogó oldali szelepvezérlés a két üzemmód függvényében változik.
A Mazda szerint a megoldás javítja a fogyasztást, de az emissziós értékekről nem szól a kérelem. A szabadalomban azt sem részletezik, hogy milyen felhasználásra szánják a kétüteműt, a bejegyzést kiszúró Motor1 cikke szerint elképzelhető, hogy a Mazda nem is autókban gondolkodik, inkább motorgyártóknak licenszelné a megoldást.








