Totalbike suzuki 2020. 02. 24. 15:30 Elektromos platformot fejleszt a Suzuki Indiában fognak készülni az első elektromos motorjaik és robogóik.
Totalbike villanymotor 2020. 02. 17. 14:01 Jót tesz a villanymotor hatótávjának, ha vannak idomok A kiszivárgott Zero sport-túra motor 13%-kal messzebre jut autópályán, mint a naked változat.
Totalbike villanymotor 2020. 01. 09. 11:33 Nem hangzik hihetőnek a kanadaiak csoda-villanymotorja 200 lóerő, 320 km/h, 320 kilométer hatótáv, korszakalkotó elektronikák, minden konkurensnél sokkal olcsóbban.
Totalbike szabadalom 2019. 05. 06. 15:33 Cserélhető akksis villanymotoron dolgozik a Kawasaki Egyelőre csak az akksicsere módját szabadalmaztatták.
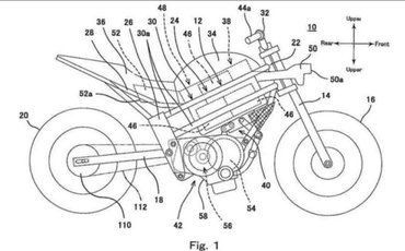
Totalbike villanymotor 2019. 02. 18. 14:25 Szokatlan megoldások a Kawa villanymotorján A szabadalmi rajz alapján lesz rajta ram air nyílás, váltó és olajhűtő.
Totalbike villanymotor 2019. 01. 23. 09:51 Hamarosan gyártásra kész a Ducati villanymotorja Első a motor, de utána robogó is várható.
Totalbike teszt 2018. 09. 18. 08:50 A jövő itt van, és sose lesz vége Csak hogy elkerüljük a félreértéseket: nem azért jó, mert villanymotor, hanem mert iszonyatosan jót lehet vele motorozni, mert megvan hozzá a váz, a futómű, a fék és a motorerő.
Hírek audi 2018. 07. 24. 17:30 Új korszak kezdődik a győri Audi gyárban Először készülnek itt villanymotorok sorozatgyártásban.
Totalbike villanymotor 2018. 06. 08. 10:35 Alig haladták meg a karburátort, már elektromos hajtáson dolgoznak A Royal Enfield bejelentette, hogy már fejlesztik a villanymotorjukat.
Totalbike tesla 2018. 06. 06. 16:26 A Tesla sose fog motort gyártani, mert Elon Musk majdnem meghalt egyen Ha neki elég volt a motorozásból, akkor más se nagyon vágyjon rá. Legalábbis Tesla-logó alatt semmiképp.
Totalbike visszahívás 2018. 04. 16. 17:44 Visszahívják a Zero elektromos motorkerékpárjait Az előző visszahívásokkal ellentétben nem elég a szoftverfrissítés, az akkumulátorokkal van baj.
Totalbike elektromos 2018. 04. 13. 16:49 Ezer kilométer villannyal Oké, nem egyetlen töltéssel, de egy napon belül. Egy Zeróval sikerült elérni a rekordot.