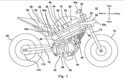
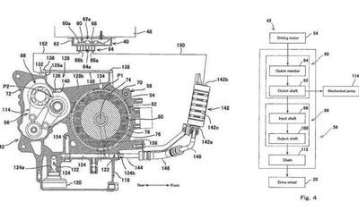
Kawasaki villanymotor szabadalmi rajz | Totalcar
✕
Fotó:
✖